Ceph 入门到实战之集群部署
Ceph 是一个统一的分布式存储系统,设计初衷是提供较好的性能、可靠性和可扩展性。Ceph 项目最早起源于 Sage 就读博士期间的工作(最早的成果于2004年发表),并随后贡献给开源社区。在经过了数年的发展之后,目前已得到众多云计算厂商的支持并被广泛应用。RedHat 及 OpenStack、Kubernetes 都可与 Ceph 整合以支持后端存储。
作为主流的分布式存储技术之一,Ceph越来越成为运维工程师技能树的必备要件。
今天给大家分享一份Ceph学习大礼包(王老师直播课+马哥亲讲视频教程+5份文档资料),资料已经压缩打包好,详细完整版的文档及视频领取方式请见文末。

直播课程推荐理由!

01王老师亲讲!
- Linux段子手老王--王晓春

02 课程内容干货满满!
- 将近2个小时纯干货输出,免费的直播课内容也绝不含糊!
5月31日下午4点,直播间不见不散呀

马哥亲讲-部署Ceph集群!

3个课时,240min干货内容,让你一次搞懂Ceph!
5份文档资料内容丰富!
01 Ceph详细中文文档
今天分享的ceph详细中文文档可谓含金量十足,足足有1051页,从最基础的安装讲起,几乎涵盖了ceph的所有高级知识点。由于内容过多,在此只以截图展示部分内容,详细完整版的文档领取方式请见文末。
目录详情:


部分文档内容介绍
▼
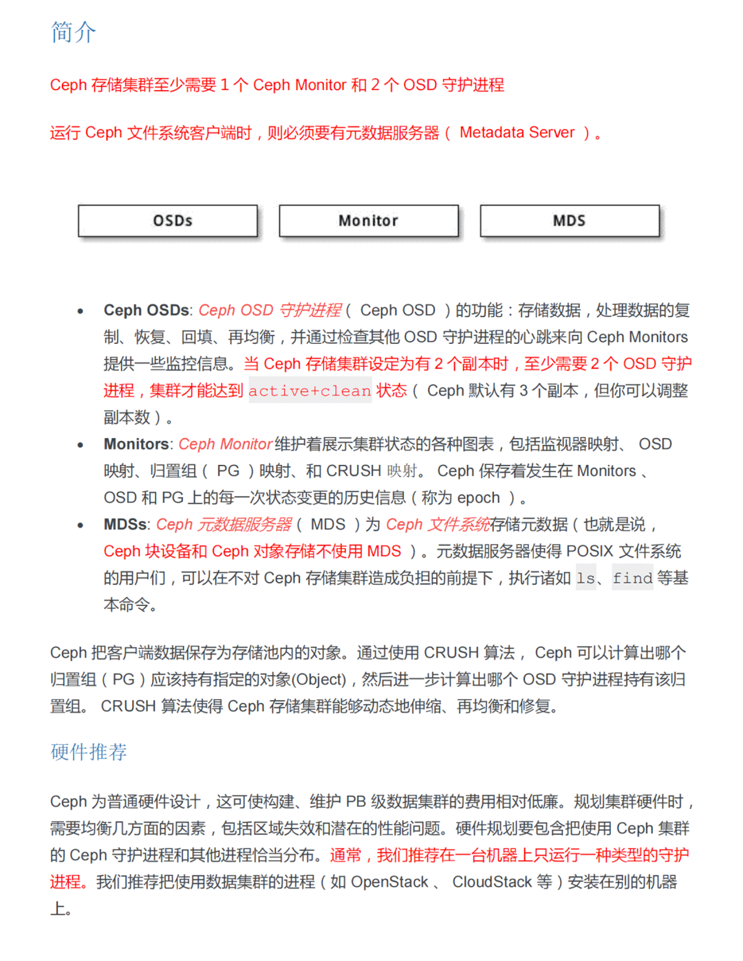
Ceph简介
在这部分中,你会对Ceph有一个初步的了解。根据这部分内容选择适合自己的硬件及操作系统,做好正式开始学习前的准备工作。

- 硬件推荐
- CPU
- RAM 内存
- 网络
- 最低硬件推荐
-
推荐操作系统
······
安装及部署
Ceph安装及相关配置都会手把手教你如何做,以及监视器,OSD,日志,FILESTORE,KEYVALUESTORE,存储池、归置组和 CRUSH等的配置都在这部分进行了详细介绍。涉及 Ceph 组件安装&配置、状态检查等,提供一个高性能、高可靠性、多功能的存储集群。

管理及运维
软件包管理,密钥,OSD及元数据服务器,任务,用户管理。常见问题及故障排除等。

应用:
详细演示了块设备,RBD镜像,对象网关,文件系统等的使用方式以及与 OpenStack KeyStone认证对接方式,内容干货十足!

02 Ceph运维手册
Ceph运维手册汇总了Ceph 在使用中常见的运维和操作问题,主要用于指导运维人员的相关工作。存储方面的新手,在对Ceph 有了基础了解之后,也可以通过本手册进一步深入Ceph 的使用和运维。
目录详情:

资料整理自网络
部分文档内容介绍
▼
第一部分:Ceph常用操作
本部分介绍了 Ceph 集群的常用操作,包括进程的起停、集群的监控、用户管理、MON/OSD 的增加和 删除、存储池的操作、修改集群的配置,以及 Crushmap 的管理、修改 Monitor 的 IP 等操作。

第二部分:故障处理
本部分就 Ceph 存储集群常见的问题做了归纳和总结,方便运维人员进行故障排除。

第三部分:Ceph 进阶

03 从零开始学Ceph

由于篇幅限制不再一一进行展示
部分资料来自网络,仅作免费交流分享,侵删
本份大礼包适合所有对微服务和云原生感兴趣的人,推荐大家进行深入的学习阅读。
大礼包获取方式
识别下方二维码,备注“ceph”即可

