大学没毕业| 可以报班学习网络安全吗?
小哥哥大学还没毕业,就已经开始报班学习网络安全啦!

现在很多大学生已经意识到:大学课程讲的浅,又缺少项目实践,毕业后竞争力低,很难找到满意的工作。所以,先知先觉的在校就开始报班学习啦。
毕业后直接拥有技术和项目经验积累,再加上马哥教育的就业帮扶和春招秋招机会,赶超90%的同龄人!
世界经济论坛《2022年全球风险报告》将网络安全列为了2022年全球重要的风险之一。

业内专家认为,在国家大力推进数字化转型的大背景下,未来几年,尤其2023年,网络安全产业将持续发展蓬勃,不可或缺。
世界主要国家和地区都在开始完善关键信息基础设施保护、供应链安全、数据安全、个人信息保护等方面的政策和法规。
网络安全人才缺口巨大
如今,黑客变得越来越老练,也越来越了解资产的市场价值,无论是医药知识产权、工程和产品专利、客户或其他关键数据。数字化时代网络安全挑战复杂程度的演变速度之快,远远超出既往经验。
2020年,为应对新冠肺炎疫情的冲击,我国的公共服务和商业数字化水平普遍提升。BOSS直聘调研数据显示,56.7%的企业表示,疫情倒逼公司加快了数字化进程。
面对技术的高速迭代和新问题的层出不穷,网络与信息安全不再仅仅扮演业务支持角色,而成为企业和公共服务安全运营的核心保障,各大企业都将增加其网络防御预算。
图片
根据腾讯安全发布的《互联网安全报告》,目前中国网络安全人才供应严重匮乏,每年高校安全专业培养人才仅有3万余人,而网络安全岗位缺口已达70万,缺口高达95%。

目前,我国虽然有170余所高校设置了与网络安全直接相关的专业,每年网络安全毕业生约2万人,但是,缺口仍然高达50万至100万人,而2022年是网络安全人才最为紧缺的一年,2023年推测也不会有太大改观。
现在是入行网络安全的最好时机
在各行业中,网络安全典型岗位需求占比均有不同程度的增长,网络安全在各行业的渗透率全面提高,在人才需求结构中的重要性显著上升。云安全、数据安全、移动安全、身份安全和工控安全等领域行业对信息安全的投入也有较大增长。
2022年一季度,网络安全典型岗位在全行业中占比翻倍,需求量同比增长高达87%,在其他行业低迷,招聘量急剧下降的情况下,网络安全呈现出了强劲的逆势增长态势。
为普及网络安全行业技术,深度结合国内一线互联网、网络安全、政企单位的安全项目需求,经过不断打磨与迭代,马哥教育网络安全课对标阿里P6级别,大厂一线实战讲师手把手带你从0学习,6大主流安全方向,4大企业级安全项目+12个小项目案例。学完可落地,薪资高出同行60%。

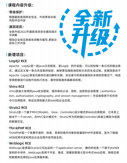
马哥教育秉承着“拥抱变化,勇于创新。终身学习,持续成长”的理念。2023年对网络安全课程内容等级保护、漏洞攻防进行全新升级,新增项目:Log4j2 RCE、Shiro RCE、Struts2 RCE、ThinkPHP RCE、Weblogic RCE。

马哥教育在IT培训领域深耕多年,深知企业很缺专业的网络安全人才,通常会根据企业岗位的需求,制定出适合网络安全高级工程师未来2-3年发展的专业学习提升路线。
马哥教育安全课程不仅针对零基础学员,从零开始手把手教会你网络安全的核心基础内容,还覆盖企业级4大安全项目+12个小项目,项目由老师带领实现,做完可直接写到简历里。

因课程内容较多,上图仅为部分展示,如需了解最新完整版网络安全PDF课程大纲及网络安全学习路线图,请点击右下方咨询,添加助教老师领取。
