运维工程师有前途么?
就目前市面上来说,只会单纯的Linux传统运维可能薪资相对较低,有很多人在唱衰运维这个岗位,但是事实并非如此。
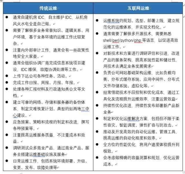
目前市面上运维工程师大致可以分为两个群体:传统运维、互联网运维,具体的工作职能可以看下图。

简单的将目前运维发展历史分为3个阶段:
1.石器时代2013/05-2014/02

规模:
- 服务器:100台
- 流量:PV小于3000万
- 团队:<50研发,2个运维
问题:
- 安全问题
- 机房资源不足
- 监控:性能 | 维护成本
- 部署:手工操作,依赖于人
- DB压力
- 流突徒增
2.青铜时代2014/03-2015/04

规模 :
- 服务器∶>2000台
- 流量∶ PV大于5亿。
- 业务∶出租车、专车
- 团队∶>300个研发,8个运维
问题 :
(1)监控的问题
- 性能
- 维护成本
- 有效性
(2)部署的问题:
- 增量
- 业务个性需求。
- 迭代过快的变更冲突·
- 非静态文件·
- 数据的问题
(3)业务同质化严重、迭代需求多
(4)业务扩容效率低
(5) 配置管理,关联关系
3.黑铁时代 2015/05

规模:
- 服务器∶ >1w台
- 流量∶ PV大于50亿
- 业务∶10多个业务
- 团队∶ >1000个研发,25个运维
问题:
(1)过多的业务需求导致运维人力无法及时有效响应
(2)监控:有效性、覆盖率、监控指标量化
(3)部署:
- 多集群部署需求
- 部署接入耗时过长
- 扩容效率
(4)预案管理
(5)成本问题
传统运维弊端:
传统运维架构弊端: 生产环境的CPU或者资源利用率 18%
1、架构层次过多,排查问题较为困难 1.2-1.5倍 *2
2、扩展性弱,无法快速做到弹性收缩
3、资源浪费严重,为了高可用,许冗余大量服务 KVM
4、架构重构性差,一旦成型,很难做调整
5、发布流程繁琐,很容易引起用户体验问题
6、运维经常救火,搞不好就要背锅 2-3点
7、监控做的粗糙,一深入业务就不好定位
就目前来说,传统运维冲击年薪30W+的转型方向就是SRE&DevOps岗位。
大型互联网SRE&DevOps运维核心在于:(也可以看作是一份学习路线图)
可观测性系统:
指标监控:即各种指标监控,比如基础资源指标,服务性能指标,业务的调用指标。
日志:各种设备以及服务的运行日志监控。 ELK
调用链:业务层面的调用链分析,通常在分布式系统中帮助运营、开发以及运维人员快速识
别整体调用的瓶颈点
故障响应:及时性、准确性、自愈性 AIOPS 500-800条


CI/CD可集成和部署发布:


容量规划与弹性收缩:
1、当前的容量是多少
2、何时达到容量极限
3、应该如何更改容量
4、执行容量规划

运维自动与平台化:

容器编排与微服务、服务网格


分享一下大型互联网公司运维核心架构图:


此外,微服务容器云方面技术也是当下运维工作需要掌握的



年薪50W+高端技术岗位必备核心技能:完整的路线图可以戳下方窗口获取

